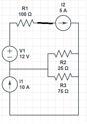
40+ calculate the current in 25 ω resistor.

24 V12 Ω 2 A. Web Use Ohms law to relate resistance current and voltage.


Answered 3 The Source Voltage Es In The Voltage Bartleby

Web Voltage V Current I Resistance R Power P Voltage V Current I Enter any two known values and press Calculate to solve for the others.

. Web Transcribed image text. In National 5 Physics calculate the resistance for combinations of resistors in series and parallel. Web Physics questions and answers a Calculate the current in 25 Ω resistor.

Use Ohms Law to calculate the current eqI. Then for 40 Ohm resistor I would put V is 50 thats. Web And when you have resistors in series you just add em up to figure out the equivalent resistance.

Next calculate the current. Web Current Through R1 R2 R1R2 x I Current Through R2 R1 R1R2 x I. B Calculate the current in 120 Ω resistor.

Now use the current to calculate the voltage drop across. Web First calculate total resistance. Voltage V Volts V.

Web The total resistance R of two or more resistors connected in series is the sum of the individual resistances of the resistors. For the circuit above the total resistance R is. Determine the resistance eqR eq of the resistor and the potential difference eqV eq across the resistor.

So this would be divided by 20 ohms plus four ohms plus 40 ohms. Art A Problem 1930 Calculate the current in 25 Ω resistor Express your answer to two significant figures and include the appropriate units. Web So then for two ohm resistor to calculate the current here I would substitute R as two V is 50 calculate the current.

Enter any two values and get instant. 4 2 6 12 Ω. In this case R1 12 R1 so the current through R1 will be twice the.

C Calculate the current in 64 Ω resistor. Web Ohms law calculation formula The current I in amps A is equal to the voltage V in volts V divided by the resistance R in ohms Ω. Web The ohms law calculator calculates power current resistance and voltage flowing through a circuit in a specified direction.

I V R Example I 20V 10Ω 2A The power P. The average power of. Web Our calculator uses the equation for power in a DC circuit to determine the power absorbed by a resistor as given by P Vcdot I P V I.


If Ohm S Law States That If I Run 10 Amps Through A 10k Ohm Resistor Than It Will Output 10 000 Volts Is That True Quora


Solved 1 A 120 Hz 20 Ma Ac Current Is Present In A 10 H Inductor What Is Course Hero


Pdf Solucionario Analisis De Circuitos En In 1 Joel Vega Academia Edu


How To Choose Resistors For A Voltage Divider For Ex I Want To Reduce A 10v To 3v 3k 7k Should Be Okay But There Is No 7k Available In Digikey


Calculate The Currents In Each Resistor Of The Figure Part A Calculate The Current In 25 Space Omega Resistor Express Your Answer To Two Significant Figures And Include The Appropriate Units Pa


Solved Problem 19 30 3 Of 10 Constants Calculate The Currents In Each Resistor Of The Figure Figure Part A Calculate The Current In 25 2 Resistor Express Your Answer To Two Significant


How To Calculate The Resistance Of A Combination Circuit Which Has Four Resistors With Two Known Values R4 2 R3 4 And A Voltage Of 12 R1 And R4 Part Of Series R2


The Current Through The 10 W Resistor Shown In Figure Is


Solved Art A Problem 19 30 Calculate The Current In 25 W Chegg Com


Answered A Using Resistor Nearest Preferred Bartleby


Solved Calculate The Current Through The 25 Ohm Resistor Chegg Com


Circuits Analysis Pdf Electrical Engineering Electromagnetism


Solved Calculate The Current Passing Through 5 Ohms Chegg Com


3000 Solved Problems In Electric Circuits Schaums Pdf


Solution Circuits Dorf Exercicios Circuitos Eletricos Docsity


Solve The Following Question Using Kirchhoff S Rules Calculate The Current Through The 40 W And 20 W Resistors In The Following Circuit Physics Shaalaa Com


If I Have A Simple 150 Watt Circuit Would It Be Safe To Use Three 100 Watt Resistors In Series Or Would The First Resistor Overload Quora

Iklan Atas Artikel

Iklan Tengah Artikel 1

Iklan Tengah Artikel 2

Iklan Bawah Artikel